您现在的位置: 南通经济技术开发区> 教育动态> 学校动态> 正文内容

【喜讯】实验小学储真银行评价案例入选南通市首届教育改革创新十大优秀案例

作者:办公室 来源: 发布时间:2016年06月27日 点击数:

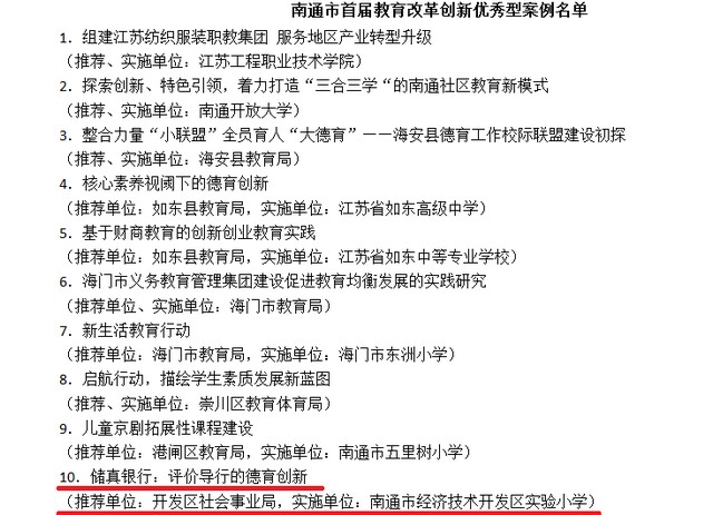
        日前,南通市教育局公布了南通市首届教育改革创新案例评选结果。由南通开发区社会事业局推荐、我校报送的《储真银行:评价导行的德育创新》顺利入选,成为南通市首届教育改革创新十大优秀案例之一。

        本次评选活动收集全市各大学院校、科研机构、教育部门、基层学校等单位推荐的参评案例,经专家认真评审,共评出10个典型案例、10个优秀案例。


打印文章 添加收藏
我要分享到: