加入收藏
|
设为首页
|
用户登录
网站首页
您现在的位置:
南通开发区教育网
>
南通市苏锡通园区实验中学
>
校园动态
>
通知公告
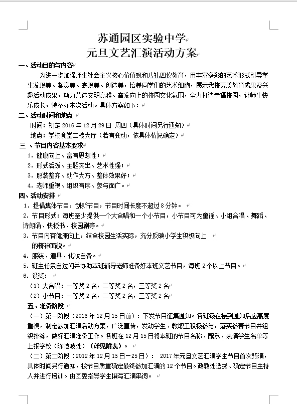
苏通园区实验中学校园艺术节系列活动——2017元旦文艺汇演活动方案
来源:
作者:
发布时间:2016年12月02日
浏览次数:
字体大小:
小
中
大
分享:
上一篇:
南通苏通科技产业园区实验中学 “119”应急疏散演练活动方案
下一篇:
转发《教育部等九部门关于防治中小学生欺凌和暴力的指导意见》
栏目导航
点击排行
暂无资料