设为首页
|
加入收藏
网站首页
学校概况
学校简介
校长寄语
学校荣誉
组织机构
校训三风
校园风光
教学天地
教学常规
名师课堂
教师荣誉
学科风采
德育时空
国旗下讲话
班主任队伍
德育管理
心情驿站
家长学校
教育科研
名师风采
课题管理
校本教研
校务公开
通知公告
教育收费
计划总结
规章制度
总务后勤
安全保障
电教管理
食堂管理
党团工作
党建动态
网上党校
团旗飘飘
两学一做
学生园地
社团建设
竹中之星
学生事迹
学生会
健康教育
教育督导
热点消息
2024年南通市东方中学联合体…
2024年南通市东方中学联合体…
2024年南通市东方中学联合体…
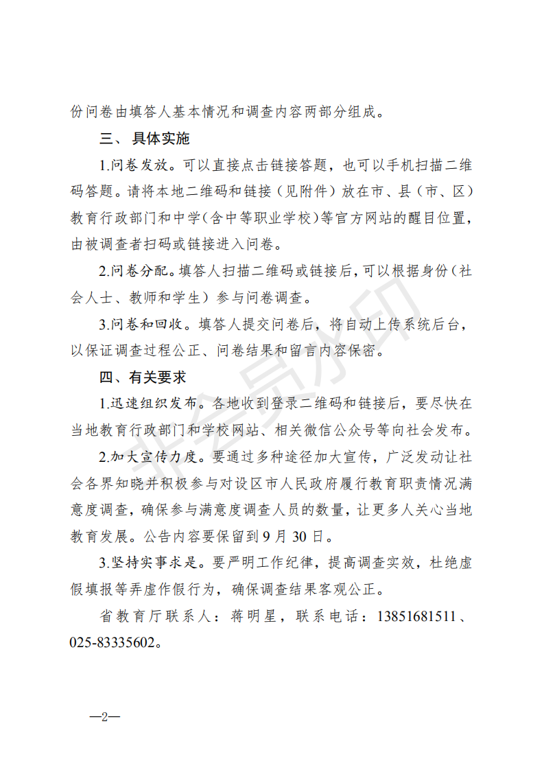
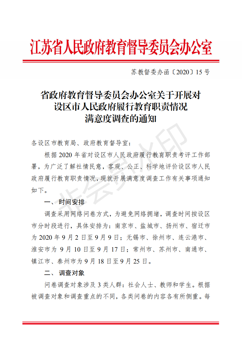
省政府教育督导委员会办公室关于开展对设区市人民政府履行教育职责情况满意度调查的通知
文章来源:
发布时间:2020年09月03日
点击数: 次
[打印文章]
[添加收藏]
更多
上一篇:
2019年7月督导检查结果
[ 07-03 ]
下一篇:
2020年9月督导检查结果
[ 09-28 ]